Upgrading SharePoint for Rocket Engineers to Enhance Efficiency

Launched, Aug 2024

Role

UX Designer

I was the sole intern spearheading this project ensuring its prompt delivery.

Timeline

June - August, 2024

Team

2 Senior designers, 7 Engineers, 1 PM

Tool

Figma, Lucid Chart, Azure, Copilot, Slack

My contribution

I revamped a B2B internal tool, which is a SharePoint site, improving workflows and information architecture for 442 Rocket engineers including chief information officer from problem definition to launch.

Goals

User Goal: Develop a lasting repository serving as a comprehensive and easily accessible archive of guidebooks and other critical resources.

Business Goal: Increase overall team productivity by reducing the time spent on administrative tasks, allowing engineers to focus on core activities.

Problem

Due to unnecessary sections and a cluttered design, users struggle to quickly locate information and store documents efficiently, leading to high drop-off rate.

percentage of drop-off rate over the past 3 months

Impact

  • Drop-off rate cut from 90% to 60% and average spent time per user increased from 4s to 28s, with 400+ users and growing.

  • More users are finding the site content engaging enough to explore further, leading to longer sessions and fewer users leaving after viewing the whole pages.

Finding issues on the previous site

Previous site had unnecessary and unused sections and challenges in quickly locating information.

Home

Teams

Meeting with users

Users want a simple, intuitive site with a clean design that makes it easy to store files for a long time and quickly find specific documents.

I conducted interviews with 3 key stakeholders to deep dive into pain points.

Chief Information Officer, Site contributor

“It has been difficult to store documents for a long time.”

Enterprise Team Leader, Site owner

“The site needs to be simple and intuitive with a clean design.”

Senior Software Engineer, Site user

“It’s hard to find specific files and documents.”

Jobs to be done

I want an easier way to store documents and quickly retrieve information, so I can boost my efficiency and productivity without spending too much time searching.

Primary functional job

Users need to store documents for a long time and quickly locate specific information on a site that is simple, intuitive, and free of unnecessary clutter helping users to increase productivity and efficiency.

Supporting jobs

Ease of document organization, quick access to information, clean and intuitive design.

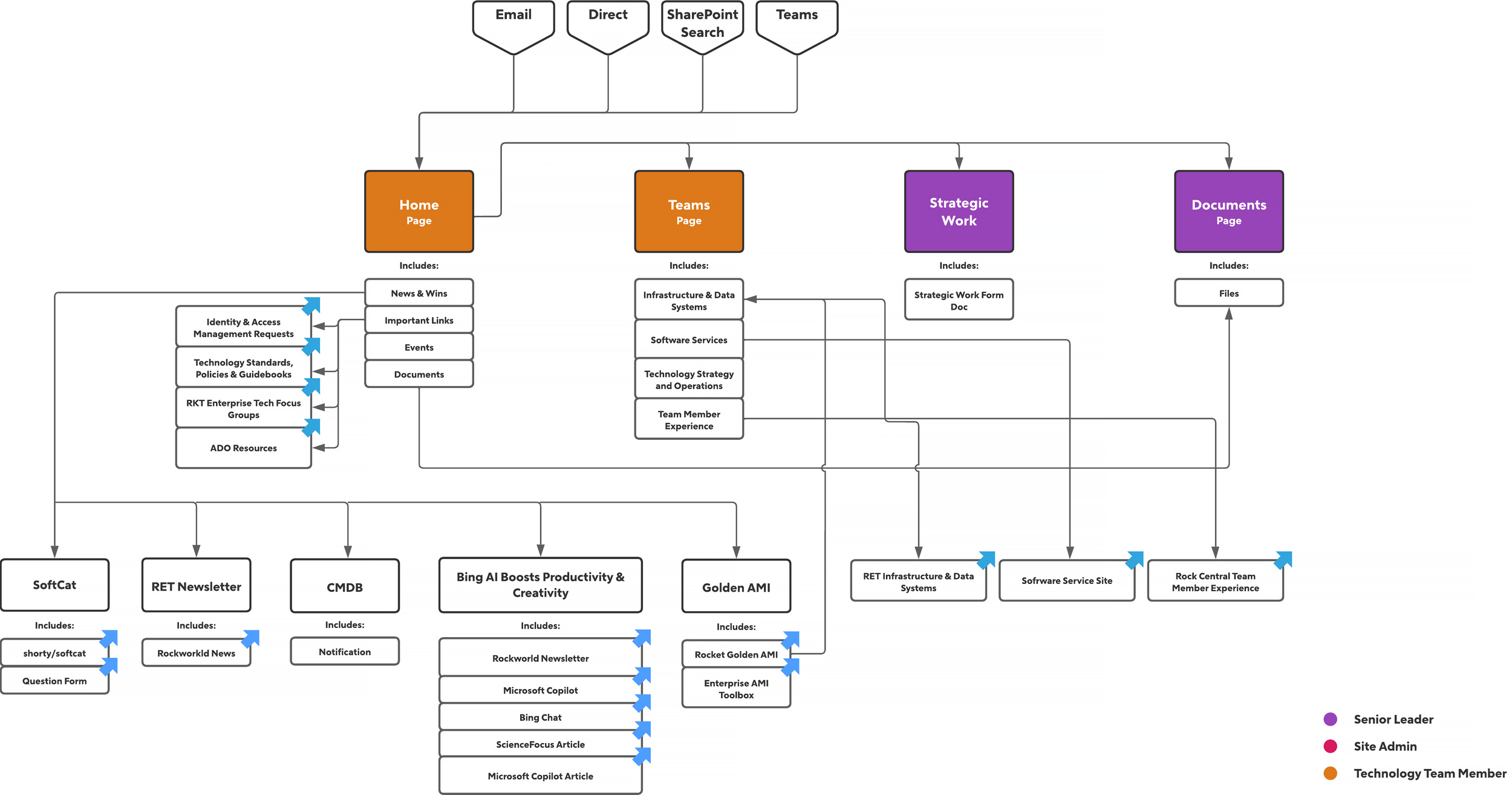
Designing the site structure

The new IA map is organized to have key features like team info and resources, which address unnecessary features, unmatched links, and disorganization.

The new IA map improved usability by removing unnecessary features and clarifying section hierarchy based on site owner’s continuous feedback.

Previous site IA

New site IA

Design iterations

  • Arranging sections on the home screen by prioritizing the most important content.

  • Adding visual cues to highlight key features like team values, goals, and materials.

Before

After

Home Iterate 2

Home Iterate 1

Teams Iterate 2

Teams Iterate 1

Final design

Streamlining access: optimizing homepage with key Info and quick info links with visual cues.

  • Improved IA

  • Removed unnecessary sections

  • Added relevant links and clear team highlights

The most key takeaway I got

It's crucial to ask clear and direct questions to stakeholders to avoid confusion, especially if the question isn't directly related to their immediate work, such as simply inquiring about what is needed and when.

Testimonial

Feedback from team members.

“I worked with Jinny as she embarked on a project to improve Rocket Enterprise website. She is very patient, friendly, and thoughtful in her approach to solving an issue. She demonstrated curiosity by asking good questions and also showed great listening skills. Overall, Jinny is great to work with.”

- Jessica, Internal Stakeholder -

“Jinny excels in building connections. Throughout her work on the Rocket Enterprise website, she has demonstrated a keen curiosity, consistently asking insightful questions of our leaders. Jinny’s open-mindedness in evident as she actively seeks feedback in real-time, fostering a collaborative environment.”

- Eric, Senior UX Designer -

“Jinny has grown in her confidence and speed of delivering work faster since the start of her internship. She has demonstrated that she is a quicker learner and has an open-mind towards feedback and pivoting her approach to solving a problem. I’m confident that she has learnt a lot from this end-to-end project.”

- Margaret, Senior UX Designer -